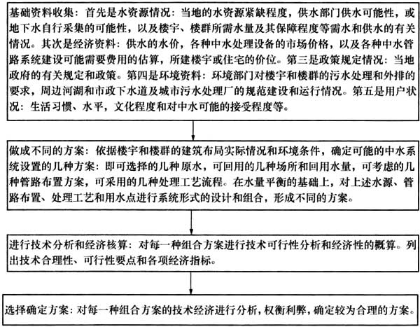
5 中水系统 5.1 中水系统形式 5.1.1 本条指出建筑中水系统的组成和设计应按系统工程特性考虑的要求。 系统组成,主要包括原水系统、处理系统和供水系统三个部分,三个部分是以系统的特性组成为一体的系统工程,因此提出建筑中水设计要按系统工程考虑的要求。要理解这条要求,首先必须了解“系统”和“系统工程”的概念和含义。 所谓“系统”就是指由若干既有区别又相互联系、相互影响制约的要素所组成,处在一定的环境中,为实现其预定功能,达到规定目的而存在的有机集合体。它具备系统的四个特征:(1)集合性,是多要素的集合;(2)相关性,各要素是相互联系相互作用的,整个系统性质和功能并不等于其各要素的简单总和,即具有非加和性;(3)目的性,构成的系统达到预定的目的;(4)环境适应性。任何系统都存在一定的环境之中,又必须适应外部的环境。中水系统完全具备上述“系统”的基本特征。 所谓“系统工程”凡从系统的思想出发,把对象作为系统去研究、开发、设计、制作,使对象的运作技术经济合理、效果好、效率高的工程都称之为系统工程。建筑中水是一个系统工程。它是通过给水、排水、水处理和环境工程技术的综合应用,实现建筑或建筑小区的使用功能、节水功能和建筑环境功能的统一。它既不是污水处理场的小型化搬家,也不是给水排水工程和水处理设备的简单连接,而是要在工程上形成一个有机的系统。以往建筑中水失败的根本原因就在于对这一点缺乏深刻认识。因此在本章首条即提出这一基本要求。 5.1.2 建筑物中水的系统形式宜采用完全分流系统,所谓“完全分流系统”就是中水原水的收集系统和建筑物的生活污水系统是完全分开,即为污、废分流,而建筑物的生活给水与中水供水也是完全分开的系统称为“完全系统”,也就是有粪便污水和杂排水两套排水管,给水和中水两套供水管的系统。中水系统形式的选择主要根据原水量、水质及中水用量的平衡情况及中水处理情况确定。建筑物中水系统形式宜采用完全系统,其理由:(1)水量可以平衡,一般情况下,有洗浴设备的建筑的优质杂排水或杂排水的水量,经处理后可满足杂用水水量;(2)处理流程可以简化,由于原水水质较好,可不需两段生物处理,减少占地面积,降低造价;(3)减少污泥处理困难以及产生臭气对建筑环境的影响;(4)处理设备容易实现设备化,管理方便;(5)中水用户容易接受。条文也不排除特殊条件下生活污水处理回用的合理性,如在水源奇缺、难于分流、污水无处排放、有充裕的处理场地的条件下,需经技术经济比较确定。 5.1.3 建筑小区中水基于其管路系统的特点,可分为如下多种系统: 1 完全分流系统。包括全部完全分流系统和部分完全分流系统。全部完全分流系统是指原水分流管系和中水供水管系覆盖全区建筑物并在建筑小区内的主要建筑物都建有废水、污水分流管系(两套排水管)和中水自来水供水管系(两套供水管)的系统。“全部”是指分流管道的覆盖面,是全部建筑还是部分建筑,“分流”是指系统管道的敷设形式,是污废分流、合流还是无管道,无管道是指直接排入市政排水管网或化粪池。部分完全分流系统是指原水分流管系和中水供水管系均为区内部分建筑的系统。 采用杂排水作中水原水,必须配置两套上水系统(自来水系统和中水供水管系)和两套下水系统(杂排水收集系统和其他排水收集系统),因此属于完全分流系统。但在管线上比较复杂,给设计施工增加了难度,也增加了管线投资。这种方式在缺水比较严重、水价较高的地区,或者是高档住宅区内采用是可行的,尤其在中水建设的起步阶段,居民对优质杂排水处理后的中水比较容易接受。如果这种分流系统覆盖小区全部建筑物,称为全部完全分流系统,如果只覆盖小区部分建筑物,称为部分完全分流系统。 2 半完全分流系统。就是无原水分流管系(原水为综合污水或外接水源),只有中水供水管系或只有废水、污水分流管系而无中水供水管系的系统。 当采用生活污水为中水原水时,或原水为外接水源,可省去一套污水收集系统,但中水仍然要有单独的供水系统,成为三套管路系统,称为半完全分流系统。当只将建筑内的杂排水分流出来,处理后用于室外杂用的系统也是半完全分流系统。 3 无分流系统。是指地面以上建筑物内无废水、污水分流管系和中水供水管系的系统。无原水分流管系,中水用于河道景观、绿化及室外其他杂用的中水不进居民的住房内,中水只用在地面绿化、喷洒道路、水景观和人工河湖补水、地下车库地面冲洗和汽车清洗等使用的简易系统。由于中水不上楼,使偻内的管路设计更为简化,投资也比较低,居民又易于接受。但限制了中水的使用范围,降低了中水的使用效益。中水的原水是全部生活污水或是外接的,在住宅内的管线仍维持原状,因此,对于已建小区的建筑中水较为合适。 5.1.4 本条提出建筑中水系统形式的选择原则。独立建筑和少数几栋大型公共建筑的中水,其系统形式的可选择性较小,往往只能是一种全覆盖的完全分流系统,在管路建设上因有上下直通的管井可供两种上水和两种下水管路敷设条件,这样的建筑或建筑群的档次一般都比较高,建筑中水的投资相对于建筑总投资而言,比例较小,对于开发商并不成为一种负担,是较经济和可行的。 本标准为建筑中水系统推出多种可供选择形式,不同类型的住宅,不同的环境条件,可以选择不同类型的中水系统形式。由于形式的多样性,就为建筑中水设施的建设提供了较大的灵活性,为方案的技术经济合理性,提供了较大的可比性,也就增加了本标准的可操作性。开发商和设计单位可以从规划布局、建筑形式、档次和建筑环境条件等的现实可能性,以及用户的可接受程度和开发商的经济承受能力等多方面因素考虑、选择。多种系统形式为建筑中水的推广和应用,提供更大的现实可能性和更广阔的前景。我国城镇小区建设中水处理系统的条件已基本具备,并日趋完善。首先,具备有利于中水系统设计和平稳运行的水量水质特点(排水量大,杂用水需求也大,水量容易平衡)。其次,城镇小区的不断规模化,以及水处理技术的发展,使中水工程的初始投资和运行费用大幅度降低。再次,住房的商品化,小区物业管理的兴起和完善,为中水工程的投资回报奠定了基础。 建筑中水系统形式的选用,主要依据考虑系统的安全可靠、经济适用和技术先进等原则。具体来讲建筑中水系统形式的选择应该是分几个步骤来进行: